自2017年1月10日GLOBE教育项目启动未来课堂“复盘”直播间栏目以来,我们已经陆续上线了三期高中学段的 “GLOBE学科展示课资源包”,今天我们放送的是深圳高级中学(集团)中心校区地理科组王辉老师的教学资源包,地理学科作为兼具文理特质的综合学科,不仅在高考中占有重要地位,对于孩子未来发展,核心素养提高都有至关重要的作用,王辉老师运用“GLOBE教学法”将合作探究、认知互联、阅读演讲、多维互动等GLOBE教学原则扎实地代入课堂,取得了很好的教学效果。课前、课后与科研处、教学处、地理科组、刘静工作室进行多次研讨,并合作整理制作成教学资源包,在2016-2017学年第二学期作为GLOBE公众号“头条”推送,敬请关注!




深高集团科研处、教学处、刘静工作室
2017年2月7日



———————————————————————————————————————————————
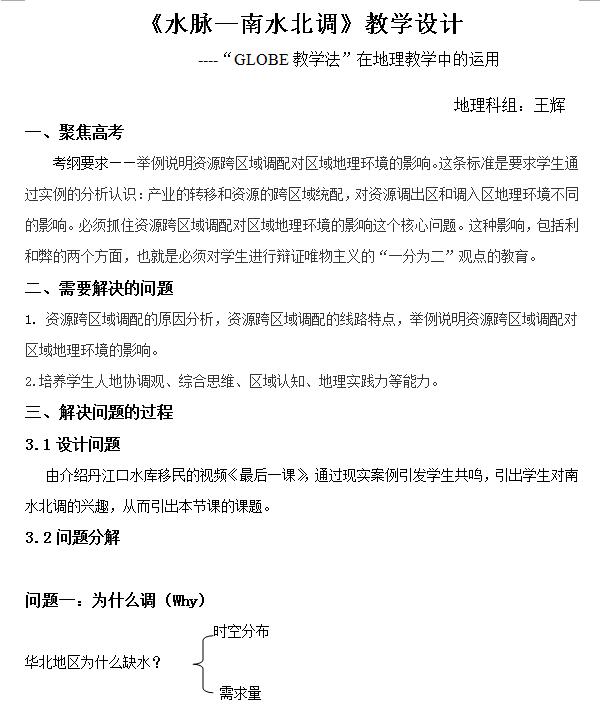
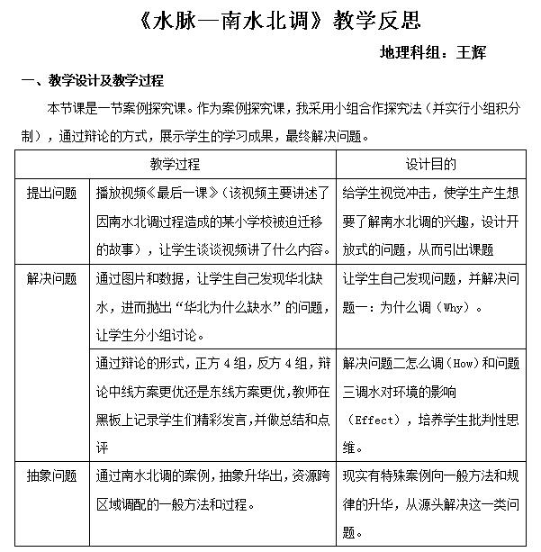
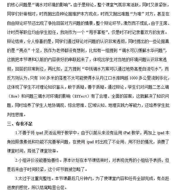
上课PPT
















———————————————————————————————————————————————




———————————————————————————————————————————————

